Проста версія (YAM-L2L-STM-US)
Дозволяє:
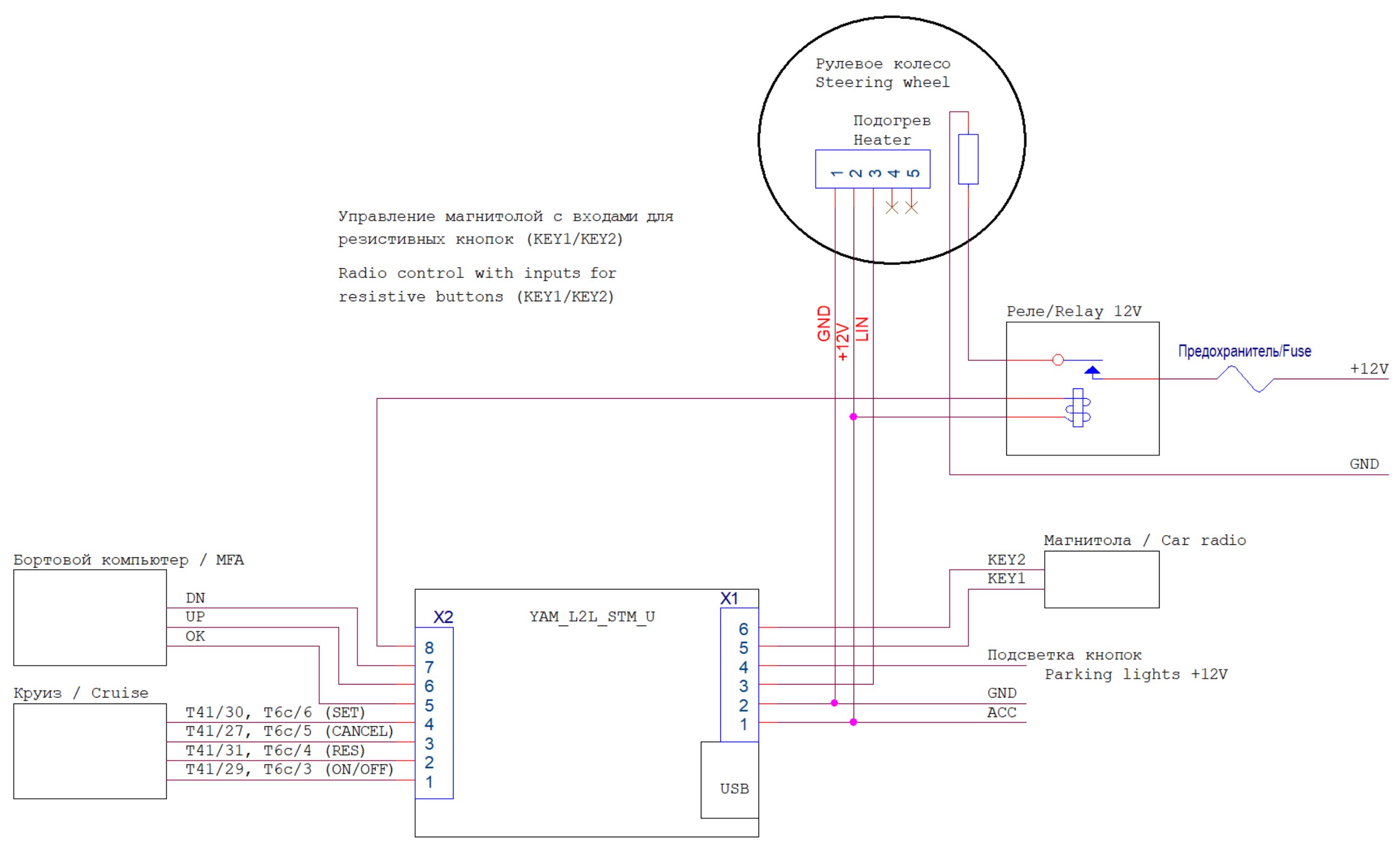
Повна версія (YAM-L2L-STM-U)
Дозволяє:
Підтримується автономна робота керма від:
Підтримується емуляція
керма від:
Підтримується спільна робота з кермами від:
З питань адаптації допомагаю дистанційно через TeamViewer (teamviewer.com), AnyDesk (anydesk.com). Повідомте мені Ваше завдання, і я допоможу з підключенням та налаштуванням контролера під Ваші потреби.
Усі налаштування виконуються при підключенні через USB тип C.
При замовленні повної версії корпус у подарунок!